粤办函〔2026〕12号
各地级以上市人民政府,省政府各部门、各直属机构:
经省人民政府同意,现将《广东省加快数字社会高质量建设实施意见》印发给你们,请认真贯彻落实。实施过程中遇到的问题,请径向省政务服务和数据管理局反映。
广东省人民政府办公厅
2026年1月23日
广东省加快数字社会高质量建设实施意见
一、总体要求
以习近平新时代中国特色社会主义思想为指导,全面贯彻党的二十大和二十届二中、三中、四中全会精神,深入贯彻习近平总书记对广东系列重要讲话和重要指示批示精神,坚持人民至上,以增强人民群众在数字化发展中的获得感、幸福感为出发点,充分发挥技术和文化对数字社会高质量发展的驱动作用,推动社会运转方式和组织结构的数字化转型,促进数字化发展普惠、数字化思维普及、数字化素养普适,构建数字社会新形态。到2027年,社会数字化底座更加坚实,适数化规则更加健全,新一代智能终端、智能体等在社会服务、生活和治理中应用普及率显著提升,消费潜力充分释放。到2030年,数智技术与社会发展紧密交织,形成普惠包容、智慧便捷,既富有岭南特色、厚植中华文脉,又引领时代发展潮流的广东数字社会发展新范式。
二、创新场景应用,构建数字社会运转新方式
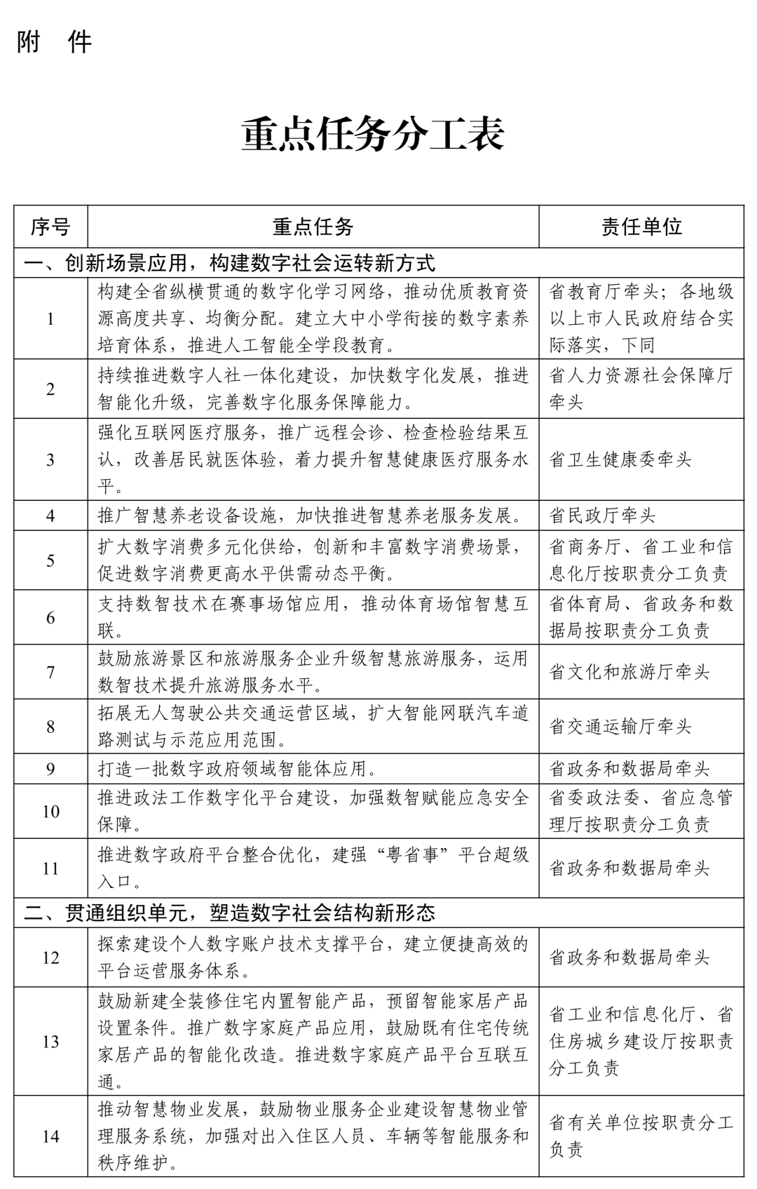
(一)升级普惠便捷的数字公共服务。构建全省纵横贯通的数字化学习网络,推动优质教育资源高度共享、均衡分配。建立大中小学衔接的数字素养培育体系,推进人工智能全学段教育。持续推进数字人社一体化建设,加快数字化发展,推进智能化升级,完善数字化服务保障能力。强化互联网医疗服务,推广远程会诊、检查检验结果互认,改善居民就医体验,着力提升智慧健康医疗服务水平。推广智慧养老设备设施,加快推进智慧养老服务发展。完善托育机构智能化管理,拓展智慧托育信息系统应用场景。加快建设数字民政,加强数智技术与社会救助、优抚安置、社会福利等方面深度融合。
(二)完善美好智能的数字生活服务。扩大数字消费多元化供给,创新和丰富数字消费场景,促进数字消费更高水平供需动态平衡。推进民生服务数字化新模式、新业态健康发展,构建社区智慧物流网络、新能源设施终端等数字生活“新基建”。支持数智技术在赛事场馆应用,推动体育场馆智慧互联。鼓励旅游景区和旅游服务企业升级智慧旅游服务,运用数智技术提升旅游服务水平。拓展无人驾驶公共交通运营区域,扩大智能网联汽车道路测试与示范应用范围,鼓励导航、网约车、智慧停车等数字交通服务平台提供智慧融合交通服务。
(三)提升精准韧性的数字治理能力。推进政府部门核心业务数据化,探索数据导向、智能辅助的精准施策和科学治理。推进“一表通”改革,深化“块数据”应用,推动多维度数据融通。探索韧性智治新模式,打造一批数字政府领域智能体应用,推进政法工作数字化平台建设,加强数智赋能应急安全保障。推进数字政府平台整合优化,建强“粤省事”平台超级入口。深化政务服务改革,推动政务服务由供给导向向需求导向转变,实现广东政务服务最好目标。
三、贯通组织单元,塑造数字社会结构新形态
(四)打造融贯虚实的个人数字账户。探索建设个人数字账户技术支撑平台,建立便捷高效的平台运营服务体系。构建个人数字账户,整合个人在政务服务、公共服务、社会事务等领域的身份认证、数据归集、服务申办、权益管理等功能。引导群众建立适数认知能力和思维模式,加强个人数据管理、隐私保护,依法行使个人数据权利,促进个人数据合规应用。
(五)打造智慧便捷的数字家庭。鼓励新建全装修住宅内置智能产品,预留智能家居产品设置条件。推广数字家庭产品应用,鼓励既有住宅传统家居产品的智能化改造。鼓励聚焦老人、儿童等人群需求,研发适老化、适幼化智能家居和服务机器人等智能产品。推进数字家庭产品平台互联互通。
(六)打造数智孪生的居住社区。推动数智社区平台建设,推进住区公共设施数字化、网络化、智能化改造与管理。支持有条件的地区建设高品质数字孪生住区,提升住区数字化管理服务水平。推动智慧物业发展,鼓励物业服务企业建设智慧物业管理服务系统,加强对出入住区人员、车辆等智能服务和秩序维护。
(七)打造融合发展的数字城乡。建设全省一体化的城市全域数字化转型支撑体系,强化横向协同和纵向联动。推动城市适数化改革创新,完善城市数据资源运营、设施运营、服务运营生态体系。升级城市数字底座,完善城市智能中枢,打造城市智能体应用。加快市政基础设施数字化更新改造,有序实施城市泛在感知工程,运用现代信息技术深入实施城市基础设施生命线安全工程建设。持续拓展数字赋能“百千万工程”应用场景,推动一批高水平数字化应用向各县镇村延伸。深化数字乡村建设试点,推动形成数字乡村可持续发展模式。
(八)打造开放创新的数字湾区。加速数字湾区一体化进程,建设“粤港澳大湾区数据特区”,推进数据高效便利安全跨境流动。加强数字基础设施联通,共建粤港澳大湾区智慧城市群。促进粤港澳数字经济协作,打造大湾区重点数字产业集群。加强养老、医疗、交通、生态环境等多领域数字化合作,推进数据资源融合应用场景创新。推进粤港澳服务平台互联和信息共享,优化“湾事通”泛公共服务与资讯平台。
四、筑牢数智根基,打造数字社会发展新动能
(九)打造高质量数据资源体系。加强公共数据治理,依法依规推动公共数据共享开放和授权运营,提高公共数据开发利用水平。引导企业加强数据分类分级管理和开发利用,支持企业加快数字化转型。加快公共数据、企业数据融合,打造重点行业高质量数据集。提升广州、深圳数据交易所能级,有序发展其他数据流通交易方式。
(十)强化人工智能应用基础。统筹布局可信计算平台、数字身份认证等支撑系统建设。加快建设国家人工智能应用中试基地,积极布局省级中试平台,鼓励地市结合产业特色建设细分领域中试平台。推动人工智能业务中台与行业应用共性平台建设,打造人工智能应用服务链,深入挖掘具身智能体等技术应用场景。
(十一)夯实数字基础设施底座。超前布局先进信息网络,加快万兆光网、5G-A试点部署,加快6G技术研发,前瞻布局6G应用生态。构建高质量智能算力供给体系,有序推进算力中心建设布局,提升智算资源供给能力和资源利用效率。加快构建广东省区块链网络,推进“数链融合”的数据流通利用基础设施建设。科学布局智能化物联感知网络,打造空天地海一体物联感知体系。
(十二)巩固安全可信防护屏障。强化网络和数据安全保障能力建设,加强跨部门协同联动,推动人工智能、量子技术、物联网等技术安全应用。常态化开展网络安全评估和实战攻防演练,不断提升网络安全应急响应能力和数字风险防范能力。
五、提升数字素养,激发数字社会发展新活力
(十三)丰富数字文化资源供给。推进传统文化数字化,活化传承岭南文脉,推动岭南文化在数字化转型中实现创造性转化、创新性发展。建设岭南数字文化资源体系,大力实施“人工智能+文化”行动,推进实施文化数据库建设等系列文化数字化工程,促进文化与科技融合发展。
(十四)加强数字文化传播推广。构建数字文化新场景,依托图书馆、科技馆等实体场所开展数字文化体验活动。建设数字文化宣传网络,探索培养数字志愿者队伍,推动优质数字文化进企业、进农村、进社区、进学校、进家庭,支持侨乡文化资源富集地区开展侨文化数字化创意与传播。推动数字文化企业参与对外文化贸易“千帆出海”行动计划,做强网文、网剧、网游文化出海“新三样”,依托数字湾区、数字海丝推进岭南数字文化出海。
(十五)加快数字文化业态培育。支持建设数字创意产业园,鼓励创作兼具岭南文化特色与全球吸引力的岭南数字文化IP集群,打造具有国际影响力的岭南数字文化品牌。壮大影视动漫、游戏电竞、网络视听等优势业态,拓展云直播、云音乐、云演艺、云游戏、云旅游、云会展等新业态。构建数字内容开发、管理等运营平台,搭建涵盖金融投资、政策人才的基础支撑体系,打造富有活力的数字文化生态。积极开发建设数字文化共创平台,开展数字文化创作大赛、成果展演等活动,建立健全激励机制,鼓励群众广泛参与内容创作。
六、优化适数环境,营造数字社会发展新生态
(十六)构建数字社会协同管理新规则。健全网络空间监管规则,探索构建覆盖人工智能研发、应用与伦理的监管框架,研究制定网络行为规范与算法治理规范。建立完善政府、行业组织、平台企业、消费者共同参与的协同治理机制,加强风险联合预警研判,构建全链条全领域覆盖的新型监管执法体系。引导与促进行业协会依法自律、健康发展。
(十七)壮大数字技术应用服务新业态。加快人工智能技术应用服务,培育一批深入行业应用的人工智能应用服务商,支持培育垂直领域“人工智能+工业软件”与智能机器人服务商。支持开源鸿蒙社区建设,培育优质开源项目,拓展开源鸿蒙应用。培育第三方专业服务机构,为数字化转型提供合规、安全、技术评测、规划设计等服务。
(十八)打造素质过硬的数字人才队伍。加强数据要素学科专业建设,构建多层次数字人才培养体系。持续优化新职业体系,在人工智能训练、数据标注、数字孪生等领域探索建立新职业标准。积极引进高端、复合型数字人才,探索建立人才流动机制,鼓励通过项目合作、共建平台等方式,推动欠发达地区人才资源的可持续支撑,实现区域人才均衡化协同发展。
七、保障措施
发挥数字广东建设领导小组机制作用,加强数字社会建设统筹协调,探索开展数字社会发展监测。探索数字社会共建机制和长效运营模式,加速政产学研深度融合,鼓励和引导全民主动参与、群策群力,推动数字社会高效自组织与自运转。强化财政资金与社会资本的协同联动,引导各类社会资本投入,推动金融机构持续加大对数字化重点领域的信贷投放与融资支持。探索建立场景创新孵化机制,强化多元应用场景的培育与开放。积极打造高水平对外交流合作平台,构建数字开放合作新格局。
附件:重点任务分工表




全国数据标准化技术委员会 版权所有 ©2009-2025
地址:北京市东城区安定门东大街1号 中国电子技术标准化研究院
联系电话:010-64102867 传真:010-64102861 邮编:100007